首页
搜索
菜单
首 页
中心概况
中心简介
中心领导
支撑平台
挂靠学会
新闻中心
新闻聚焦
通知公告
临床医疗
名医传承
特色技术
专病门诊
互联网门诊
联盟在线病例讨论(FOCUS)
科学研究
科研进展
科技成果
平台建设
临床研究平台
大数据平台
生物样本库平台
心血管病实验室
基础研究平台
心医云平台
分中心亮点
受试者招募
辐射推广
区域医疗中心
义诊帮扶
指南共识
心血管快报(CARE)
科学普及
养生堂类
人才培养
人才称号
继续教育
青年沙龙
进修申请
分中心
您所在的位置:
首页
>>
辐射推广
>>
心血管快报(CARE)
区域医疗中心
义诊帮扶
指南共识
心血管快报(CARE)
科学普及
2026年1月心血管病研究快报
发布时间:2026-02-28
浏览次数:
参与人员及目录
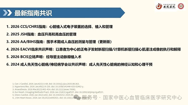
一 最新研究进展
二 最新指南共识
三 最新会议精粹
四 注册临床试验
下一篇:
2025年12月心血管病研究快报